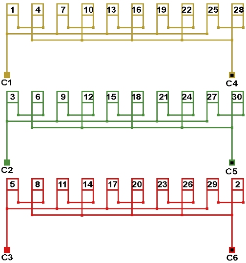
Схема соединений двухслойной обмотки электродвигателя 600 об/мин. 2p=10, количество параллельных ветвей: а=5.
Перейти на главную страницу справочника.
Схема соединений обмотки, количество параллельных ветвей а=5.
Соединение обмотки в звезду и треугольник.


