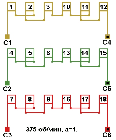
Схема соединений обмотки электродвигателя 375 об/мин. 2p=16.
Перейти на главную страницу справочника.
Схема соединений обмотки, количество параллельных ветвей а=1.
Схема соединений обмотки, количество параллельных ветвей а=2.
Соединение обмотки в звезду и треугольник.



